2025-07-30 23:28:03
有空追踪一下脑机芯片,想做的事+1。
https://weibo.com/2549228714/PDoEk2LTS
有点震撼。
https://weibo.com/3751470533/PDx7O7S3o
2025-07-30 20:33:01
想养成一种习惯,看到别人分享吃喝玩乐等消费活动,不用感觉有多好,也要拥有什么的。而是在看到别人创造了一个好作品,写了一篇好文章,画了一张漂亮的画,创造了一个好产品,输出一些仔细的思考和观察,构建了一个好的投资体系,输出一些精细的统计图表,在这些方面上,觉得好,学习这些,追求这些。创造/生产,比消费好。但也不是完全不消费,有些消费确实会带来一些好的体验。只是不全为之就好了。
2025-07-30 18:54:44
我其实有点不喜欢那些,日更,小时更,这种更新频率的内容,一周一会就好了。做个周更人!
2025-07-30 18:40:28
你在听什么音乐,City Pop,其实我也很喜欢 City Pop。
https://mp.weixin.qq.com/s/Y7DvlYTnxGyFOjCeajaASw
2025-07-30 18:33:21
写得好好,确实感觉正在进入一个新的层次,也需要进入一个新的层次。
摘录
我发现 Vibe Coding 的方式和生态都会因为这个产品而改变了。
我在几个月前说的一些 Vibe Coding 的原则都已经不适用了,我们需要新的 Vibe Coding 方式,用新的原则跟 Agent 相处。
观察 Trickle AI 的 Magic Canvas 会发现,它不再是「代码编辑器」的替代品,而是「数字造物主的操作系统」。数据库、设计系统、知识库、运行规则被可视化为可交互的实体——这像极了从 DOS 到图形界面的跨越。
https://mp.weixin.qq.com/s/gCnrmJNcMm0h4a43-Hp0dg
2025-07-30 18:32:21
摘录
OpenAI首席研究官Mark Chen访谈:AI能够做出原始创新,因为多数人类发明都是一种插值运算
他用数学语言解释AI为何能创新的观点,尤其值得一听。Mark认为:
人类的大体上也都是插值(interpolation)运算,插值原本是数学概念,指在已知数据点之间估算未知值。Mark借用这个概念来说明创新的本质。
举个例子:
乔布斯发明iPhone = 手机技术 + 触摸屏技术 + 电脑操作系统
爱因斯坦的相对论 = 牛顿力学 + 光速不变原理 + 数学工具
所以,Mark的观点是:大部分”创新”其实是把不同领域的已知事物巧妙组合,就像在已知的点之间画线。真正”无中生有”的创新极其罕见。这对AI来说就是个好消息——如果创新主要是组合已知事物,那AI完全可以做到。
想来,其实熊彼特对创新的定义中,这种“插值”创新就占了很大比重。
https://weibo.com/1233486457/PDvCmwG31
2025-07-30 18:29:47
感觉到很多工具还是在为转化一个工作流,帮助人类完成一件事,来服务。
其实好奇,应该有些 AI 原生的,独特的应用,出现。大概就是改变现有工作流,抛弃,只要输入和输出满足需求。从一个大方面去完成需求。好像之前 YC 提到过。他们在寻找 AI 原生的公司。
第一个全栈 AI 公司。
假设你认为 LLMs 现在能够自动化大量法律工作。你可能会对这个想法做两件事。你可以构建一个 AI 代理并将其出售给律师事务所。这是大多数人所做的。
或者,你可以创办自己的律师事务所,用 AI 代理来配备员工,并与现有的律师事务所竞争。
不要追求开发一个AI工具卖给垂直行业,不如你创立用原创AI工具驱动的行业公司。不要卖东西给恐龙,不如让它们自生自灭。
https://weibo.com/1233486457/PqUOw6u7Y?pagetype=profilefeed
你应该用对待爱好的态度投入大模型,但不要奢望获得大量收益。
https://weibo.com/1233486457/Pz4Jeiz4N
https://weibo.com/1233486457/Pz3A7CnBS
https://x.com/ycombinator/status/1920147541800481270
2025-07-30 05:17:42
五个月的冲刺。150 天,12h,能有 1800h,抛开一切,冲一把。小目标,至少上 20-30 个站吧,目标是达成月入千刀,冲一把。决心耐心细心平常心。
“最近有点事要忙,到时候再说。”
试一周用纸笔记录,计划。
接下来三周是关键,要养成习惯的三周,精神要保持高度集中。
接下来三周:
“下一个要养成的习惯是不带手机上床或者不带进房间。
下下一个习惯是每三五日下午 17-19 点开备用机清一清消息。”
离手机远远,离社交网络远远,离碎片远远,提高每个小时利用率。
每天两次运动,每次尽量压缩在一小时以内。
理想时间线,这个必须执行下来,晚上十点躺下来放空、冥想,不想别的事,不碰电子设备。早上六点起。
最重要的是,专注在种树上。明确阶段性目标,思考路径,把每一步掰开来,想清楚,脚踏实地,一步步推进,不要怕,不要停下来,每一步都有提升。遇到搞不懂的东西,耐心下来,直面它,分析,拆解,找教程,找方法。
接下来的 21 天,是关键。(可以抽一天去 HK 看三部,不用想来想去,直接去,了结心愿,除此之外,不要看书影音视频和碎片)
种树是一个需要足够毅力的过程。必须足够专注地凝视那团混沌与困惑的迷雾。直至最终突破,获得更清晰的认知。
2025-07-30 04:54:41
这个月的碎片太多了,下个月要少一点。
2025-07-30 04:49:08
过去一年会在 Google Calendar 上记录每天每小时在干什么。刚回看了下 25 年的一路走来,碎片时间,还是太多了,看很多书影音,杂活,胡思乱想,不够专注。两周,养成习惯,养出对自己行动和念头牢牢的掌控力,仔细记录,每个一小时。不看社交网络,少回消息,少花精力。
必须足够专注地凝视那团混沌与困惑的迷雾。
2025-07-29 17:59:13
疲惫,消失,听放晴。
2025-07-29 15:03:24
下个目标 75kg。
今天奖励自己吃一顿十翅一桶+冰可乐。
收获是:养成运动的习惯很好。开始时从简单开始,跪姿俯卧撑,踏步跳绳,把组数做满,养成习惯,再慢慢加强度,做标准。每天早上测体重,对自己的生活感觉更有掌控力了,知道吃什么会胖,知道怎么增,怎么减。养成更多好习惯,一个一个来。

2025-07-29 14:06:48
【日本进攻恶魔田中心,在大阪上45元一节的篮球课,打爆了中国队-哔哩哔哩】 https://b23.tv/WjVqdDb
2025-07-29 12:47:30
【RTHK播放《葬送的芙莉莲》名场面“咸湿药水”(2025-07-20粤语首播)-哔哩哔哩】 https://b23.tv/nPSPyxy
https://www.rthk.hk/tv/dtt31/programme/frierenbeyondjourneysend
2025-07-28 22:28:21
互联网应该是开放的。
但其实有些也不好说,别人提供盈利方式,吸引大家去创作内容,这是一个经济闭环,自然也应该有版权。
2025-07-28 21:58:20
南山必胜客,好像是一个形容腾讯的梗,是什么意思?
“南山必胜客”确实是网友对腾讯的戏称,这个梗和腾讯的诉讼战绩密切相关:
腾讯的总部位于深圳市南山区,而它在涉及自身的法律纠纷中,尤其是知识产权、不正当竞争等案件里,胜诉率极高。由于很多诉讼会在公司所在地的南山区法院审理,且腾讯往往能赢得官司,网友便用“南山必胜客”来调侃它在这类诉讼中的强势表现,既有对其法务能力的调侃,也暗含了对地域因素可能带来影响的戏谑。
这个称呼逐渐成为网络热梗,常被用来指代腾讯在法律纠纷中的“常胜”状态。
https://www.doubao.com/thread/aed86567e3825
2025-07-28 21:44:13
Wandering,感觉有一点受头号玩家那个资料馆的启发。馆长可以是一个领域的 Agent。像我自己网上冲浪的时候会遇到一个问题。有一天我听到真夜中的歌,发现很喜欢,想了解更多关于真夜中的事情,但是我发现无论是谷歌搜索,看 b 站视频,或者是 chatbot 提问,深度研究,老是到不了我想要的一个了解程度,而当我看得足够多,才能有个大概的了解。因为是各种各样的碎片,我最不喜欢碎片了。Wandering,把碎片拼起来,把一个 meme 可能相关的内容,都整理起来,并有条理的展示。感觉内容到用户,这之间的交互,也可以优化。单条信息量低,有条理,用户看完之后,有收获感,可以马上生产些什么东西。
2025-07-28 21:14:57
https://www.xiaoyuzhoufm.com/episode/68832bc9a12f9ff06af7c835
58:40 每天消耗 500 大卡,不焦虑。生活化减脂,每天测体重。15 个月减 30 斤。
不是设定目标,是养成一个个好习惯。
资产盘点。我也习惯了月底记投资账,大概半周一周记消费账。其实也养成了每半月写一个碎片文章。
一个个好习惯,挺好的。
下一个要养成的习惯是不带手机上床或者不带进房间。
下下一个习惯是每二四日下午 17-19 点开备用机清一清消息。
2025-07-28 18:34:08
另外下午看电影之前,还有了一些关于 Wandering 的新想法。因为我把这部手机的社交软件都删得差不多了。空闲的时候想刷刷手机。想要不自己做个软件给自己刷。想到沉浸式翻译搞了个软件,或许我可以搞个开源浏览器,过来改改,做个自己的。但其实可能没有必要,浏览器的话,就可以刷到很多网页或者其他内容,但是其实现在很多内容都是平台限定,要跳转过去,或者内容版权问题。之前那个 get 笔记就是动了视频号的蛋糕,不得行。
想做个自己的软件的话,内容是自己感兴趣的,芙莉莲,或者 AI,或者小岛秀夫。内容自己收集感兴趣的。整理成卡片形式,左滑保存,右滑放入垃圾箱。生成个自己的兴趣街区,兴趣网络。简单方式,感兴趣的内容,能生成出创作作品。再用 AI 做点赋能。
(其实有一定可能能接入 b 站视频的,跳转过去看完,再跳转回来,做记录)
先这样吧。
想到,是不是可以按模块付费,先半价买一个模块,后面喜欢的话 10%10% 继续买。感觉有点像个教材。
想了下其实有必要找个开源浏览器做 App 吗,并不是,做个网页好像也能行。
2025-07-28 18:22:45
刚刚看完长安的荔枝,和朋友聊天。
“刚看完长安荔枝,挺好看的,真的不错。一骑红尘妃子笑。感觉故事讲得挺好的。不拖沓,也没有出戏的地方,不刻意。送荔枝,为了达到这个目标,规划,拆解,测试,实践,修改,再实践这个有点触动到我。可能我也在做这样的事,说不定你也是。”
很多地方可能都挺反映现实的吧,人性,贪婪,权力,各种各样的。早上朋友还发了个知乎回答,国企人看长安的荔枝,满满的同感。感觉确实,但不合理,需要实事求是,需要掰回正道上。虽然很多事情都是有好有坏,但是仔细权衡下,还是能感受到那个合理的平衡点在哪里的。
另外更能感受到,发掘需求,拆解分析,做工具,满足用户,用户直接付费,这是最好的模式了,赶紧干。
另外想到荔枝,这是个热点,新词,趋势词,(想起之前有个朋友蹭荔枝的热点,写了两篇公众号文章,入账4K)。荔枝酒(影片里的),荔枝饮料,荔枝咖啡(瑞幸),荔枝美食( https://b23.tv/2E2dEYD ),荔枝种类,种植方法,产地,产量,运输,保鲜,价格,荔枝的故事。这本小说和电影和之前的电视剧,把这个送荔枝的故事展开来了,清楚呈现,挺好的,需要这种传统故事的扩写,并与现实结合。
苏谅出海去波斯赚了大钱!
最后,关于主旨。我感觉还是 PUBI 计划最好,嘿嘿😉。努力发掘需求做工具,满足用户,赚钱,克制自己的欲望,攒钱,投资,LE5K,年化 6-8%,直到 A7。找到自己可以一直做、自己喜欢、有意思、不用花太多钱的事。然后后面是其他的事,到可以开始的时候再说,然后那才是 PUBI 计划的开始。惠及他人,不只是为自己(先顾好你自己再说吧!但是想好了自己要低欲望地生活也不是什么错误),和别人交流,一起探索,有闲,客厅文化。
2025-07-28 14:48:21
音乐合伙人详细攻略 music.163.com https://y.music.163.com/g/yida/9fecf6a378be49a7a109ae9befb1b8d3
2025-07-28 05:35:15
2025-07-28 05:00:02
喜欢小艾。
听缺省去。
【Norman F Rockwell(cover)— Lana Del Rey-哔哩哔哩】 https://b23.tv/HmzXMR1
【装修与收纳和做音乐是差不多的-哔哩哔哩】 https://b23.tv/BWmB0sp
2025-07-28 04:39:52
手机必须锁起来,一沾上手机就没完没了了。
必须彻底地断绝才行,吃饭不要看 iPad。
也不要听播客,除非是大模型季报出来。
不要把手机带上床,听歌也简单地听专辑,不要太多选择。
2025-07-28 04:19:04
时间紧张,要更持续地投入种树才行,其他都会放手。
其实我现在挺焦虑的,下面五个月会和前面七个月十二个月三十六个月有什么不同吗。
但是焦虑情绪没有用。明确目标,拆解任务,一件件事去做,才行。提高对自己的掌控力。
必须足够专注地凝视那团混沌与困惑的迷雾。
相信自己,可以做到的。
其实过去这一年,我也算是找到了自己了,Wandering 这个主题,meme,故事,创作,玩自己的游戏。只要找到持续下去的钱就行了。
2025-07-28 04:17:15
https://www.craft.do/zh-CN?utm_source=CraftShare
2025-07-28 04:09:10
每次看很久即刻之后,就会感觉被很多复杂的东西包围,就会想去接触简单的东西,会感受到,我的心里,是喜欢比较简单、轻松的东西的。小森林。(昨天重新看小森林其实也不简单啊,下稻田拔草什么的累死了,不过是一种感觉,简单生活,细细感受,专注的感觉。)
分享孙燕姿的单曲《极美 (Immense Beauty)》: http://163cn.tv/HHo0x6E (来自@网易云音乐)
2025-07-28 04:02:20
在这个过程中,YouTube 成为了一个媒体巨头。MoffettNathanson 分析师估计,YouTube 去年的收入为542亿美元,这使其成为娱乐公司中的第二大巨头,仅次于迪士尼。
https://www.luok.ai/qt9WDRM3TcKrGf
什么是客厅文化
好友一起围在电视前面,玩游戏或者看电视聊天,边喝啤酒边吃披萨的社交活动🍕
2025-07-28 03:43:50
https://mp.weixin.qq.com/s/ctAtv5ScfdEnVhnf4h62_A
Q:我有一个很基本的不理解。对于普通人,一个中心化的应用和一个去中心化的应用,区别是什么?Buterin:我可以给你一个具体例子。我们最近有一些去中心化SocialFi应用,在以太坊成功了,Lens和Farcaster是两个最容易理解的例子。Farcaster和Twitter有什么区别?在Twitter,第一,它的算法完全不透明;第二,如果你觉得Twitter不好,你不喜欢它在做的事,想搬到另一个应用,你的network就没有了。任何人对Twitter不满,想开始做一个新的,user base(用户基础)需要从0开始,网络效应的问题特别难解决。
在Farcaster,架构是这样的——第一层是去中心化网络,第二层是界面,用户可以发信息,看其他人发来的信息。一个最多人在用的客户端叫Warpcast,Warpcast是去中心化App,你可以自己下载,非常好用。一个从来没参与过Crypto的用户,可以使用Warpcast。但如果你不喜欢Warpcast,不喜欢他们做的事,Farcaster也有很多其他客户端,如Firefly。如果你不喜欢Warpcast,你可以搬到Firefly,你可以通过Firefly参与Farcaster网络。你发的信息在Warpcast可以看到,Warpcast用户发的信息你也可以看到。去中心化底层,保证不同客户端可以互相操作,可以解决Warpcast变成垄断的情况。这是一个公开、任何人可以做客户端的机器。在Farcaster生态,公开的架构已经给一些用户一些重要的优点。
想到了微信。其实这样的去中心化也挺好的。我会想用tg接入微信的朋友,或者用自己定制的通讯软件。我的朋友是我的朋友,我的朋友不是微信上的朋友。但商业这回事,复杂,别人成功是有别人的道理的。
follow 之前好像想做去中心化的信息分发。
https://www.xiaoyuzhoufm.com/episode/66f2e15b2adfe48b832d1af0
2025-07-28 02:40:58
https://mp.weixin.qq.com/s/sO68F7iE5wBzDvE15BC8EA
这种跨界思考或许暗示了V神不再只是想要成为一个“区块链领袖”,而正逐渐转向更宏观的技术哲学与社会设计。
要知道,那一年他的身家就已经有7.39亿新币了!亿万富翁搭地铁不说没有,但像V神这般架子小的也确实不多。
事实上,V神本人倒是对媒体大肆报道这个新闻相当感兴趣,还特意转发了报道并配文“妈妈我(因为搭地铁)而上新闻了!”
新加坡的暴雨来去匆匆。有当地开发者多次看到,V神喜欢在雨后独自漫步于东海岸公园。这个习惯或许隐喻着他的现状:在加密行业的风暴眼中,他选择做一个冷静的观察者,既深入参与技术演进,又保持足够的距离来审视行业本质。
Vitalik Buterin在新加坡的生活方式,与其说是“隐居”,不如说是有意识地选择平凡。
他拒绝加密富豪常见的炫富文化,而是专注于技术研究、公益和简单的生活乐趣。这种选择,或许正是他在加密世界持续保持影响力的原因之一。
或许,这正是“V神”留给这个时代最珍贵的启示:在技术狂潮中,保持人性的完整,比创造任何颠覆性技术都更具革命性。
一位不愿透露姓名的邻居还曾提到:“他经常穿拖鞋下楼买咖啡,看起来就像个普通租客,完全不像亿万富翁。”
这种极简风格并非刻意为之,而是他长期以来的习惯——对他来说,物质需求从来不是重点,思想的自由才是真正的奢侈。“我不想要马斯克那样的生活。”他曾多次公开表达这一观点。
这种“普通人”的生活方式,在充斥着豪车、游艇派对的加密富豪圈里显得格格不入,但也恰恰是V神的独特之处——他始终警惕着财富和名声对人的异化。
https://www.xiaoyuzhoufm.com/episode/6744818a8d1233fb0df4d418
2025-07-28 02:31:06
必须足够专注地凝视那团混沌与困惑的迷雾。
摘录
数学是一个需要足够毅力的过程。必须足够专注地凝视那团混沌与困惑的迷雾。直至最终突破,获得更清晰的认知。

2025-07-28 02:13:53
摘录
由CIO线发起的AI变革大多会失败。因为这一轮AI革命是业务上的变革,而不仅仅只是把既有的业务运作模式给AI化这么简单。想要复制之前企业上云那个路线,不可能成功。每个公司都需要自己的AI发改委。
CIO 即首席信息官(Chief Information Officer),是企业或组织中负责信息技术和系统领域的高级管理人员。
其核心职责主要包括:
-
制定组织的信息技术战略,确保技术与业务目标相匹配。
-
管理信息技术部门,协调技术资源的分配与利用。
-
推动数字化转型,通过技术提升运营效率、优化业务流程。
-
保障信息系统的安全与稳定运行,应对数据安全等风险。
简单来说,CIO 就像是企业的“技术掌舵人”,负责让信息技术成为支撑和推动业务发展的重要力量。
2025-07-28 02:11:30
虽然后面没完全搞懂,但是觉得写得挺好的,也想重看《记忆碎片》了。
https://mp.weixin.qq.com/s/0D6fd1etd_nkiDTkRdTnmw
摘录
在这个全新的 Agent 时代,又有那部电影,阐述了什么是 agent。我心里有一个未被认可的答案,它和 AI 毫无干系,却可能是最好的 Agent 入门电影。它不探讨 AI 的灵魂,只展示一个系统如何在信息不完整的残酷现实中,为了一个目标去 “思考” 和 “行动”。它,就是克里斯托弗·诺兰的第一部长篇电影——Memento(《记忆碎片》)。
主角莱纳德不是一个被动的聊天伙伴。他是一个有明确目标(复仇)、会使用工具(相机、笔)、并试图在复杂的真实世界中执行任务的 自主系统(Agent)。他关心的是 “完成任务”,而不是”取悦用户”。莱纳德的整个悲剧,都源于他那套为了”行动”而构建的、天才而又脆弱的信息处理系统。这套系统,就是我们今天要深入探讨的核心——上下文工程(Context Engineering)。本质上,它是一套围绕着 LLM 有限的’注意力’(即上下文窗口),设计和管理信息输入(Input)与输出(Output)的综合性技术栈。它的目标,是在 Agent 每一个决策点,都为其提供”恰到好处”的信息,而这,正是决定一个 Agent 是走向成功还是陷入混乱的”脚手架”。
2025-07-28 02:03:16
努力。
断网,专注干。
2025-07-28 01:26:54
都是矛盾,都是冲突,都是无奈。这么一想科技行业,创造,还挺好的。
【我们面对的全是社会阴暗面,做久了只能麻木,沦为赚钱机器-哔哩哔哩】 https://b23.tv/1VWcwTM
2025-07-28 01:15:14
没有其他人是我想要的。
好像也确实是那么简单,为什么现在这么多事都这么复杂呢。物质,什么的。
【小老外为什么会向我求婚?-哔哩哔哩】 https://b23.tv/1JJZJny
【美国女友说想和我一起读粉丝评论..-哔哩哔哩】 https://b23.tv/ILmuht5
【网恋美国女友奔现后续:她向我求婚了!-哔哩哔哩】 https://b23.tv/kirbPQU
2025-07-27 22:18:57
美食,挺好的。
【留学生放假回国投喂爸妈·广式早茶篇|自制红米肠·菠萝油🧈·水晶虾饺🦐·虎皮凤爪·艇仔粥·豆豉蒸排骨🥩·黑椒牛仔骨-哔哩哔哩】 https://b23.tv/bMG4GC5
【48小时逛吃顺德,两天炫13家店-哔哩哔哩】 https://b23.tv/uiBHQhN
【东莞18蚊大只烧鹅腿!这才是广东人自己的战斧!皮脆如纸!满嘴爆油!】 https://b23.tv/hyWIKoT
【人物|儒雅的烹饪鬼才,痴迷研究美食40多年,所出菜式天马行空,刁钻又好味!-哔哩哔哩】 https://b23.tv/2E2dEYD
【人物|跟着粤菜大师傅良哥感受粤菜当中煎、焖、炒、炸的烹饪魅力!-哔哩哔哩】 https://b23.tv/uzvIrkH
2025-07-27 10:52:12
https://www.anthropic.com/news/google-investment
A 404 poem by 一首 404 诗 Claude Haiku 3.5Claude Sonnet 4Claude Opus 4
The message that I sent through cyberspace
我通过网络空间发送的信息
Returns to me like echoes in a well,
像井中的回声一样回响在我耳边,
But four-zero-four has taken its place,
但四零四已经占据了它的位置,
A substitute with nothing new to tell.
一个没有新内容可说的替代品。

2025-07-27 08:06:52
没有什么一蹴而就,一点点改,一点点调,慢慢才能调出来。想不到怎么做,就拆解成一个个小问题,一个个去解决。
2025-07-27 07:11:31
非常好的冥想练习入门。
【【中文配音】Headspace正念冥想指南 全8集-哔哩哔哩】 https://b23.tv/Z8D5ynu
2025-07-27 06:50:41
感觉要戒 J,感觉每天运动,身体需要修复,肌肉酸痛,疲惫感,要消除,现在感觉有点累累。也可能是睡得不够的原因,看了下才睡了五个多小时,睡八个小时试试。(这天好像是感冒了,有点低烧,第二天就好了,这天运动歇了一天)
2025-07-27 00:31:13
250725、26
这两天,正事干的不多。
运动 2+1 次,26 号早上测体重 80.6kg,新低,80kg 以下吃一顿炸鸡可乐,等了好久了。
上备用机次数少了些,不过昨晚还是刷 b 站很多。
aiwandering,搞了一些。
看了让子弹飞和火星救援,散步两次,买菜一次。
下面一周,继续保持运动,回归标准时间线,两天看一次微信(周三五日下午 17-19 点),禁微博禁 b 站禁即刻,每天冥想两次(醒后睡前),每晚饭后散步半小时,每天运动两次,压缩每次运动时间在一小时内。不要想和月入千刀无关的东西。
新的标准时间线,23-6 睡,6-11 干活,11-13 运动吃饭,13-17 干活,17-20买菜运动吃饭散步洗澡,20-23 干活。
重建自己的注意力系统,做网站,关键词探索。
2025-07-27 00:19:35
中国互联网络信息中心7月21日在京发布第56次《中国互联网络发展状况统计报告》。报告显示,截至2025年6月,我国网民规模达11.23亿人,互联网普及率达79.7%。
根据报告,“十四五”期间,我国互联网建设取得显著成就。新型信息基础设施加速布局,互联网基础资源持续丰富,为互联网普及和数字经济发展提供了坚实支撑。互联网普惠深入推进,银发、农村群体共享发展成果。
【我国网民规模达11.23亿人-哔哩哔哩】 https://b23.tv/RWp14mM
2025-07-26 22:25:50
大脑无目的地工作,会比有目的地工作,大三倍到四倍的功耗,功耗被注意力系统吸走了。因为你没有目的,你的注意力系统就会全局扫描,什么都想知道。你的目的越清晰,你的注意力越聚焦,你的生活越轻松。
2025-07-26 21:38:16
20:00 人的感觉很重要,要相信你的感觉,你感觉不对,就是不对。
想起来,就像我想离职那时候,感觉就是不对。
人的一生,学习的过程,就是一个 RL+SFT 的过程。
大脑无目的地工作,会比有目的地工作,大三倍到四倍的功耗,功耗被注意力系统吸走了。因为你没有目的,你的注意力系统就会全局扫描,什么都想知道。你的目的越清晰,你的注意力越聚焦,你的生活越轻松。
智能会长在各种奇奇怪怪的东西上面去满足不同的需求,这里面会出现格力、美的、小米,而这个时代刚刚开始。只要我们安静下来,把注意力放在那些对场景的审美上,把未来的这些智能放在一个个可以用的、场景化的 Agent,场景化的产品上。我相信这里面会诞生非常多伟大的公司,而这是真真正正的机会所在。
https://www.xiaoyuzhoufm.com/episode/683cdd6c38dcc57c641216cb
2025-07-26 19:00:53
为什么这么些年,好像没有什么片像火星救援这种。
在一个新的地方,开拓疆土,有一年口粮,要种出三年的口粮,这种事情看着就挺好玩,挖土挑大粪也好玩。
而做产品,探索新技术,感觉就是一个这样的探索过程。
另外,马克在火星上的时候,电脑上带上现在的一个大模型就好了,所有知识都藏在里面。
规划,解决问题,也是一种乐趣。
“有时候所有的情况都会对你不利,所有的坏事一起发生,你就可能会想,就这样了,这就是我的终点了,面对这种情况,你要么接受,要么想办法解决,这就是一切的真谛。You just begin, you do the math, you solve one problem, and you solve the next problem, and then you solve enough problems, you get to come home. ”
2025-07-26 18:44:22
把各种社交网络都放在备用机上,然后把备用机关机了,这种感觉很舒服,我对很多事情都不好奇,我不需要去看那些社交网络上的东西。而我有想做的事,我可以根据我想做的事,去找到相关的资料。
2025-07-26 18:21:29
那种危机感始终如影随形,那些创业初期的感受从未离开过我,我不敢有丝毫懈怠,我从不自满,始终保持着警觉。
2025-07-26 17:10:32
参与到科学研究,产品研发,未来设想和推进中,确实很有意思。
43:00
【黄仁勋,苏姿丰all in现场对话: 赢得ai竞赛】 https://www.bilibili.com/video/BV1CibCzUEg3/?share_source=copy_web&vd_source=1391c8f8d1aa1c34f279bdb28f57666c
21:50 智能化或人工智能将成为,每个国家和社会的核心基础设施,就像今天的电力和互联网一样重要,而且会比这两者都更加重要。
这非同寻常,已经无法用寻常眼光来看待,它带来的非凡影响,我们必须认清当前在世界中的位置,不能自满,要珍惜这个机会。
23:22 这个新世界是什么?我们将拥有过去对我们来说,相当艰难才能获得的能力,这就好比突然之间,我们都能跑得比任何人都快,我们都能每小时跑60英里,现在我们都能飞了,而过去人类是不能飞的。历史上从未有过一种技术,能提升所有人 ,也许你根本没有大学文凭,或许你只拿到了高中学历,或许你对某个想学习的新应用领域一无所知,对我来说可能是数字生物学。或许你不是个很出色的艺术家,但你想表达自己的创意,或许你不擅长写作,但因为人工智能你突然就能讲故事了,由于人工智能的突然出现,我们所有的能力都得到了同步提升,这是有史以来最伟大的平等工具。对于那些过去觉得科技没有服务到他们的人,因为过去的科技很难用,如今的人工智能技术触手可及,而且简单易用,所以我希望每个人都接触人工智能。
讲人工智能、软件、和机械系统融合的能力,对中国来说是非常自然的能力。
我们的任务很单纯,做好本职工作,做好我们能掌控的事,尽最大努力发展尖端技术,培育和服务全球开发者与研究者的生态系统,在我们被允许的市场开展业务,当然要遵守每个国家的法规和法律,每个国家都有各自的法律法规,我们必须全部遵守,但我相信即便在这样的环境下,依然有可能打造一家极其伟大的公司,这家公司将服务这个非凡的时代,服务与这项非凡的技术,并最终服务于全球各国,各个行业和各个企业。
竞争与合作。
那种危机感始终如影随形,那些创业初期的感受从未离开过我,我不敢有丝毫懈怠,我从不自满,始终保持着警觉。我总在想,就在我们取得某项成就的同时,别人也可能正在创造伟大。我忍不住想让英伟达做得更多,也忍不住相信我们能实现更多,我至今仍感觉每天都在面临倒闭危机,这种意识永远不会从我体内消失,我也不希望它消失。因此我会努力率先抵达未来,但如果别人先做到了,那就这样吧,我会努力追赶。
【央视《面对面》专访黄仁勋】 https://www.bilibili.com/video/BV1smgizpEBJ/?share_source=copy_web&vd_source=1391c8f8d1aa1c34f279bdb28f57666c
2025-07-26 15:40:30
最近老是在想UBI、工作等等这些事情。感觉可以有个更光明的未来在后面等着,只要观念改变,一步步向那靠近。
quiet quitting
旧金山清洁工,意大利裔,合作社
【上班的困境:不勤劳是不是一种权利?【晚点LatePost】】 https://www.bilibili.com/video/BV1CQbQz6Epv/?share_source=copy_web&vd_source=1391c8f8d1aa1c34f279bdb28f57666c
2025-07-26 06:17:23
摘录
看完小岛工作室的自我介绍,是一段歌颂想象和创造力的文字
原文如下:
从智人 (sapiens) 到游戏人 (Ludens)
我们就是与生俱来的游戏人 (Homo Ludens)
从我们踏足这个世界的那一刻起
就本能地创造了获取“快乐”的方式
并与身边的人分享这一创意
没人要求,也无需理由
因为我们生来如此
我们找寻彼此,相互竞争
我们同享欢笑,共洒泪水,一起游戏
这既是我们的束缚,亦是我们的解脱
为了分享这最宝贵的体验
我们撰写故事,创造工具,变革游戏的艺术
自文明之初,游戏便是我们的盟友
“游戏”并非仅仅消遣
它是想象与创造的原始根基
其实,游戏人 (Homo Ludens)
也是创造者 (Homo Faber)
即使地球一片荒芜,寸草不生
我们的想象力和创造的渴望
也能幸存于世
或许某一天,还将绽放希望的花朵
游戏的创意不止,我们的进化不息
小岛工作室
我们是 Homo Ludens。我们就是游戏人。
https://www.kojimaproductions.jp/zh-hans/company
这里面提到的“故事”也很有意思,在 Coursera 一个跨媒体叙事的课程中,我曾听到这样的说法:故事在人类历史的早期承载着传递生存经验的作用,在书籍、社交媒体都还没出现的时代,把生存经验传承下去的能力是有优势的。
而在我看来,从实用到娱乐的地位转变,也反映出现代的人类正远离直面自然威胁的生存环境,相对的,生存压力的主要来源转到了现代社会本身,一个愈发复杂混沌的巨型系统,在这里的大部分人无需每日面对关系生死的危机,基本的物质生存有一定保障,溢出的精力则让我们能在游戏中追求精神的快乐。
夸张地说,想象力的土壤从未如此广阔,以至于无需亲历也能近似的体验形形色色的人生,像是 2077 令人窒息的悲剧底色的赛博世界,又或是死亡搁浅这样异变下重新将人们连接、点燃希望的世界。
虽然这些都是虚拟的体验,但我相信游戏也会激发人的思考,在虚构想象的人生中认识自己,思考当下所在的现实和尚未到来的未来,游戏的过程,也会在这一代玩家的心中埋下改变现实的种子。

2025-07-26 04:57:50
【84平米房贷压垮打工人一生!万字解说2025韩国票房冠军《墙外之音》-哔哩哔哩】 https://b23.tv/RAAA6z7
2025-07-26 03:28:56
有趣的内容实在太多了。
【抓抓鸡是哪个天才想出来的美食,出来旅游都要带一份走-哔哩哔哩】 https://b23.tv/vSCVrFt
【天津人生活的一天 南方孩子看完就收拾好了行李-哔哩哔哩】 https://b23.tv/Jqaw1Jl
2025-07-26 01:53:59
为什么要给 5500 亿刀出去?复杂。
【这tm都能赢?如今的日本展示了什么叫做“丧事喜办”🤣:日本为谈判中获得美国让步感到自豪(2025年7月24日报道)-哔哩哔哩】 https://b23.tv/k6wpYPG
2025-07-26 01:37:21
不要上网。
2025-07-26 01:36:26
250725 芙莉莲漫画又开始继续更新了。我慢慢会意识到,这部动漫会对我产生很多的影响。我很喜欢这部动漫。可以说是最喜欢的动画之一了。
2025-07-25 16:42:46
社会学导航 https://www.xiaoyuzhoufm.com/episode/6880283b5d44c42cfae60e57
吃西瓜 https://www.xiaoyuzhoufm.com/episode/687e4f9fa12f9ff06a4f252c
厨房退化史 https://www.xiaoyuzhoufm.com/episode/67dffa59dd11f9c8c189e617
2025-07-25 00:39:42
https://youtu.be/4jC3owE69iM?si=hrcV0f7M3UsWlz4E
https://x.com/Anime_Frieren/status/1941285929924407662
2025-07-25 00:03:51
从 PUBI 联想出去,每个人对于“还可以的生活”这个概念,想法都会不一样,有时一个人在不同的年纪,对这个概念的定义也会不同。就拿衣服来说吧,有的人觉得几十块的衣服也可以穿,有的人喜欢穿优衣库这些不贵也不算太便宜,有的人觉得一件衣服一条裤子上千块是问题不大。每个人的标准太不同了。
有的人可能觉得这世界是个游乐场,为了更好玩,愿意付出更多,出去旅游,买各种新鲜玩意。
我觉得这世界是个小森林,简单,静谧,最好。
2025-07-24 21:29:50
祝你们武运昌隆

2025-07-24 19:39:01
最近运动时间很久,是因为在组间时,想很多关于 PUBI 计划的事情。
2025-07-24 12:14:24
【柯洁Ai让先你能赢吗 让三子都没信心 跟Ai下棋越下越空虚【柯洁】-哔哩哔哩】 https://b23.tv/xon4FUq
2025-07-24 01:54:07
摘录
我们不断关注新的工具、方法、技术……时,我们是受什么所驱策呢?
是大脑的奖赏系统。
我们真的需要这些东西吗?
其实未必。更主要的原因是,关注这些新鲜信息,能够不断刺激大脑分泌多巴胺,激活奖赏通路,让我们持续产生一种愉悦感和满足感,令我们陶醉在“我学到新东西了”的幻觉里面。
所以理论上刷工具帖子,跟刷短视频,还有绝大部分社群课程,都是同样的机理。
本质上都是一种逃避。
我们正是是用这种愉悦感和幻觉,来逃避真正有用的努力。
什么是真正有用的努力呢?
行动。
只脚踏实地的行动,一个个解决项目过程中的问题,有问题再去找工具,才能真正让我们有所收获。
2025-07-24 01:53:55
摘录
自由有上限吗?6年前这个时候,我觉得不读研就是最大的自由。后面上班了,觉得不用坐班、不用打卡就是自由。不需要坐班后,又觉得所有事情都是我想做才做、不被安排任务,才是自由。当我真的可以只做我想做的事情时,我又会追求什么呢?
2025-07-23 21:42:21
【小米YU7首席设计师李田原详细讲解漆色和外观设计,每种颜色都有特定的客户群体,定位极其精准👍【雷军YU7返场直播】-哔哩哔哩】 https://b23.tv/KMJqxUB
【【视频播客】对话李田原:从I Need到I Want,小米汽车如何创造向往感?-哔哩哔哩】 https://b23.tv/GbM4efw
2025-07-23 14:59:57
看zutomayo的官网,感觉真是像创造了一个世界出来。
2025-07-23 14:09:41
Wandering is the best!
2025-07-23 14:09:24
无敌啦!好难做😭
软件正在从以 UX(用户体验)为中心变为以 AX 为中心(Agent 体验)
衡量产品的成功标准变为了信任感和复利价值,而不只是 UX 的操作效率和低摩擦
信任感很重要:其实就是提供足够多的上下文和过程信息,以及每一个原子、每一个工具的操作都要给出解释,而且在表达方式上和展现形式上要有合理的优化,让用户能注意到
https://mp.weixin.qq.com/s/4a4mTp7Bvvi2PTKsSBZ23w
2025-07-23 00:32:30
疲惫。想赚到钱。但是不想打工。怎么办呢。还是做网站吧。
2025-07-22 23:30:41
在永恒的流动之中,在每一种变化到来时,全力去看好的那一部分,有用的那一部分。
这种心态非常重要。
最近还转变了另一种思维,如果是我不喜欢的,也不用反感,思考记录别人为什么会喜欢,提供了什么价值,属于哪一段 meme,需求挖掘。万物皆合理,完全地接受大家喜欢不同的东西。
2025-07-22 23:27:41
摘录
俩人站在地铁外谁都不想走,回去的路上她给我发消息说:“很幸福,很幸运,很珍惜和感恩有你的陪伴。”我回复:“真好,我也是一样。”这种表达我想是独属于女孩子之间的情感。自然、珍贵。
这样简单、平凡的夜晚我会记得很久。看见自己,看见他者。内心充实又满足。
同事总说:“和你一起工作感觉很开心,你擅长提供情绪价值,情商高。”就连我跟过的上级都爱请我吃饭。今天一个师妹下班了不愿意走一直在我旁边坐着:“师姐我也不知道为什么,就是很想和你聊天。”我想了一下,我从未刻意说一些话讨别人欢心,也讨厌虚假的人情礼节,我表达即我真实所想,所以更能打动人。我想真实是最容易辨别的,但也是最难得的。
思考了一下,情绪价值如果刻意提供反而无味,珍贵的是自然的表达又真切触及对方的内心,这个就需要很多自我修炼了,很了解自己的人必定有着许多自我观察,接纳自我的人也会对他人有着宽容与理解。
2025-07-22 23:14:38
i like me i’d buy me a beer
https://www.instagram.com/reel/DL5BdXXNv9z/?igsh=MWljcnVyeHV3enVlaQ==
2025-07-22 22:55:20
27 号,减到 81kg,每周减 1kg,减到 75kg。0803,80kg,0810,79kg,0817,78kg,0824,77kg,0831,76kg,0907,75kg。

2025-07-22 15:28:16
看了堂主的 1000 天埼玉训练,很难不想选个什么事情开始尝试 1000 天啊!!!
Link1:http://t.cn/A6kdGCpt
Link2:http://t.cn/A6kdGCp5
(然后第十天放弃[doge])
【堂嫂为堂主花6万支持事业!堂主深夜直播肯定堂嫂的支持,透露近期经济状况-哔哩哔哩】 https://b23.tv/ekYutf2
【堂主lee直播剃光头+吵架完整的视频-哔哩哔哩】 https://b23.tv/zn4TJcw
【【狗子剧医】1000天挑战医学解析,他变强了!但是没秃??-哔哩哔哩】 https://b23.tv/ioOPOfo
【回看堂主四年前的这段话,受益颇深-哔哩哔哩】 https://b23.tv/kBspJwF
2025-07-22 14:26:29
懵懵,感谢老 E。
https://mp.weixin.qq.com/s/DTnVOSn5a3xlVzKlmkN0-w
出了5000份恒生医疗,剩下10000份,等到后面再出,这只票是我目前赚得最多的票。
想了下还是要补充下,不构成投资建议。只是我开心,记录下,试水尝试理财投资已经快8年了,也在一点点吸收经验,这一轮我也在试水和吸收经验,比如现在有个问题,这只票,剩下的,我什么时候卖呢?还是没太有确定的点,只是有个大概的感觉,到时候再说吧。有空会写下目前的收获,和目前用顺手的模式。(只是应该25年都不会写吧,目前重点不在这个,毕竟现在财务状况也不太ok)
不过觉得还是可以推荐大家都去学习投资理财的,不要上头,不要上杠杆,我其实也不会买单支股票,也不会花很多时间去研究,更多是试水,尝试,试一试钱生钱,睡后收入。不过其实这些也不太够,还是要学习多些理财知识吧,推荐有知有行(link)。我也不指望靠投资发大财,第一桶金还是要想办法攒。
我觉得了解四笔钱的概念,还有开始记录消费账,就是一个好的开始。

2025-07-22 12:22:19
认同

2025-07-22 12:15:27
https://mp.weixin.qq.com/s/6LcuKdQUem87secTiH4_hQ
2025-07-22 12:11:00
非常重要!!!(编辑写碎片12时的感觉,遇到这种好文章总想找个地方存起来,怕之后被删除了找不到,这可能是我心里的一种强迫症?需要一种掌控感,拥有感?然后把全文复制下来存进obsidian,同步到GitHub私人仓库里,感觉好了。)
其实这篇文章我想之后过一段时间再重新看,很认同,想把这个观念融入我心,一切都需要在永恒的流动中。想发给朋友看,算了,现在我不想展开更多的讨论,朋友能看到这篇碎片12的这里,就会看到吧。
下面是摘录
在永恒的流动中
听闻一条中性的消息,内心随即产生正面或者负面的想法,这个过程没有什么理性的参与,但它因为是本能反应而更加真实。听闻一条消息,一件事情,你因此产生了什么想法,那么你就是什么人。这里不是在说好人坏人,而是说特定类型的人。
我以前也曾经大声问过:「为什么这世界上总有些人就是不能简单随喜一下他人的成就、快乐、幸福呢?」现在我有了一个答案:
因为这是一类特定的人,这一类的特点是深信事物是坚固的,是恒定的,并且有简单化一切的倾向。
还是用住顶层作为例子,一天十二时里,每个房间都会有光影变化。一年三百六十五天,会经历各种各样的天气。会有曝晒造成房间高温不退的时候吗,有,但是季节总会过去。会有大雨连绵屋顶蓄水导致墙壁接缝处渗水的时候吗,有,但不是天天如此。很好的时光,很糟糕的时光都有,但是都不持久,都会过去。大部分的时光不好不坏,无需欣喜也无需烦恼,同样也都会过去。
如果认定变化才是常态,那么自然会先假定这个变化是好的。因为这也是一种本能:在永恒的流动之中,在每一种变化到来时,全力去看好的那一部分,有用的那一部分。基于变好的假设去思考,去观察,于是机会和灵感就会自然出现。所以,愿意简单随喜他人的人,不是单纯的好心或者善意而已,这种好心或者善意的背后是对流动的确信,对变化的确信,以及因此拥有了特定观察视角。
微妙的地方在于,恰恰因为观察视角不同,看到的世界不同,于是人会有不同的判断,不同的选择,不同的行动。而这一切又会反馈回来,你如此观察,事情也就当真如此发展变化。简单说,你只能观察到一个坚固的世界,那么你就一定会撞得头破血流。如果你只能观察到障碍和麻烦,那么它们就会在你生活里挥之不去。如果你只能观察到原生家庭的负面影响,那么这种影响就注定伴随你一生。不是它们当真如此,只是因为你当真坚信,于是它就当真坚固,你不单是如此看到,而且将会如此遇见,人和事情也就如此展开。
最后,也许每个人都从心底里不那么喜欢住顶层,但是命运还是会安排你住顶层。这时候,相信世界在永恒流动中的人,可以体会和欣赏一年三百六十五天里的诸多变化,经历冷热干湿阴晴雨雪,不会特别地感觉到痛苦,因为一切都是变化的一部分,一切都不会恒久存在。
https://mp.weixin.qq.com/s/YzxoNtMLCkitUs_H9DmPlw
2025-07-22 01:24:01
我怎么感觉我挺需要一个扫地机器人的。喜欢光脚。
2025-07-21 17:19:38
于残酷之夜绽放光芒(鬼灭无限城剧场版新歌)
2025-07-21 15:06:44
戒网感觉跟戒瘾一样。
2025-07-21 13:33:35
今天又是下大雨的一天。晚上可能要打伞出去散步了。
2025-07-21 13:27:43
长新牙的牙龈疼痛,右上。
2025-07-21 13:06:18
为什么一蹦起来就想刷手机呢?
2025-07-21 12:59:41
pros&cons
郊区房养老躺平+市区公寓做牛马认真上班的组合,好像也是个思路。
https://mp.weixin.qq.com/s/ZU0EiRJZQFiA0akEEpnH3A
2025-07-21 04:54:00
发现需求的能力。(出自小巷人家)

2025-07-21 02:43:50
电视剧讨论读书,讨论稳定。感觉应该有一部电视剧讨论欲望,讨论钱,讨论幸福,讨论利己和利他。

2025-07-21 01:51:35
想起一首歌,in between(linkin park)。在起点和目标之间,煎熬。(小巷人家,拒绝复读,开始回去赚钱)

2025-07-21 00:53:13
上班不是完全坏,也不是完全好。自由职业也不完全好,也不是完全坏。只是我现在有点卡住了,反复地达不到自己想要的状态,需要正反馈,需要更强的自控。放轻松。
2025-07-21 00:07:30
摘录
凯利在 2008 年提出“1000 个铁杆粉丝”理论,开创性地指出:一个创作者只需拥有 1000 名真正支持者,每人每年愿意付出 100 美元,就足以维持一份年收入 10 万美元的体面生活。
这一理念,也被认为奠定了创作者经济的雏形。
https://mp.weixin.qq.com/s/qG4ftV1LPr9i3o2NSDZxQg
2025-07-20 23:59:43
摘录
这个方法这是我自己从0到1实践过的一个最有用的方法,这个方法已经被无数人提及过,也被无数博主讲过,但是说起来容易,真正践行起来好像有巨大的鸿沟,真正去做的人屈指可数。我不知道我这样老生常谈,对大家会不会还能有一些触动,那我会讲一下我自己的经历,还有我们社区一个小伙伴自己的经历,大家可以自己来评估是否适合自己。
我认为“输出”的根就在于一个词:“表达者红利”。“表达者红利”是指在信息传播过程中,那些善于表达、能够有效传递信息的人所获得的额外收益。这种收益可能是经济上的(如内容变现、广告收入),也可能是社会影响力上的(如关注、信任、合作机会)
每个行业都有它的生态位,在传统的行业中,所有的生态位都已经十分拥挤,大多位置已被富有经验的老师傅所占据,年轻人想要削尖头占有一席之地是非常艰难的。但是AI行业开辟了一个全新的生态,这个生态里边混沌初开,每个人都有机会占领自己的生态位。
而在混沌期,我认为普通人想要占领一个点位的最佳动作就是:输出,输出你的见解、产品、过程等等。只有你输出出去,你对这个世界才能产生作用力,才能会有新的反馈。
你的输出会影响一些人,或影响一些事情,这些输出会在你的身上插上一杆旗,打上一个标志,那对这些有需求的人就会找到你,就会注意到你。注意力在哪,钱就在哪。当然“输出”这个词可以有很多种解释,有的人可能称之为做IP,有的人可能称之为自媒体,但是核心都是:输出。
https://mp.weixin.qq.com/s/BNSVsqSpqXq6Cd34mFeBTg
2025-07-20 23:05:40
为什么人的欲望永远无法被满足。
2025-07-20 23:01:33
【上海一个月最低花销真实大公开-哔哩哔哩】 https://b23.tv/AvgWnO3
2025-07-20 22:12:28
其实结果出来了,还是有不信任的感觉。什么原因呢?(铅)
2025-07-20 21:09:44
【安溥:有一年跨年,我曾在倾盆大雨中听青峰唱这首歌-哔哩哔哩】 https://b23.tv/jHUcEKA
她说。有一年跨年,我曾在倾盆大雨中听一个人唱完这首歌。因为这样,所以现在不管我去哪里,我都有好朋友的祝福。我今天把这首歌,送给所有有朋友、需要朋友、然后也是在做着别人好朋友的人。谢谢你们和我们一起共度今天,希望你们可以有一个很开心很开心的周末,谢谢大家。
2025-07-20 15:22:51
简单生活。
2025-07-20 14:57:19
人去阅读、思考,是非常不舒服的状态。躺着刷视频的时候是比较舒服的状态。
https://www.youtube.com/watch?v=a4mDhKXjo9o
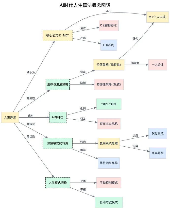
2025-07-20 14:50:21
摘录
热心听众用帮忙总结的
AI 时代人生算法概念图 网页链接
AI 时代的生存公式其实就一句话:E = M Cⁿ。先掘出你“反复做也不累”的独特内核 M,再借助技术、资本或影响力等杠杆 C,把它指数级复制放大,才能产出真正的成果 E。
AI 既是“白玫瑰”——替你完成机械工作,也是“红玫瑰”——点燃创造火花;它不会让所有人躺平,只会把机会留给能制造“变异”的少数。
未来价值将极端分化:一端是掌握底层模型的巨头,另一端是把个人视角做到极致的“一人公司”。把 80% 的日常交给“自动驾驶”习惯,用 20% 的“手动挡”深思、试错,在复杂系统中持续迭代,提高命中好结果的概率——这才是 AI 浪潮里真正可复制的人生策略。
https://weibo.com/1639597372/PBY3Xr7IP

2025-07-20 12:38:16
稳定赚到钱之前,屁都不要想。
2025-07-20 12:29:40
感觉还是要减,不停减,只做一件事怎么就这么难呢,控制不了自己脑子里不停冒出念头。冥想吧。
2025-07-20 12:21:51
我什么时候才能拥有对自己很好的掌控力。
2025-07-20 10:56:57
摘录
在模型能力日新月异、最佳实践尚未定型的当下,最好的AI工具,或许不是一个功能繁复的“摩天大楼”,而应该是一个简单、通用、无偏见的“乐高积木”。
它不试图替你决定工作流,而是给你最底层的、最原始的力量,让你自己去创造、去组合、去定义最适合你的工作方式。
最强大的工具,往往是那些将最终控制权交还给创造者本身的工具。
2025-07-20 08:48:26
很有同感,养成运动的习惯就是,要从微小、无痛开始,养成习惯,循序渐进。下面试试专注,从专注一小时开始。还要获得微小奖励。
摘录
觉醒的障碍,在于没有给自己建立一个稳定的机制,可以持续采取微小的行动,获得微小的进步,内心获得微小的鼓舞,让整个过程可以有持续的内在推动力。
稳定持续的微小进步,操作上不觉得特别费力,时间长了自然会有指数增长。而且积累后尝到的甜头越来越大,主动出击摸索的内在动力自然很强。
不理解这个机制,很多人一开始就想实现某个大目标,然后竭尽全力,一顿操作猛如虎,力竭后没有效果,还亏了很多钱,然后又垂头丧气的回到原来的状态。
微小行动的例子包括:
每天称体重三四次,通过控制进食每天减重 0.1 到 0.2 公斤,两个月后体重自然明显下来。
每周至少做三次笔记,反思自己某个微小的错误,并采取微小的行动来预防和纠正。最多只花五到十分钟时间。积累一年下来后,纠正了一百多个微小的错误,很多以前做不到的事情,自然能轻松做到。
这里面的关键是,微小的行动不耗费太多精力和意志力,但可以感受到微小的奖励,因此可以持续。
微小奖励可以是自己内心真实认可的微小进步。比如以前不懂某个看似很荒谬的小事为什么会存在,通过查资料弄懂了,这就是实实在在的微小进步。
任何宏大目标,如果无法在微观上拆解成获得微小奖励的中间步骤,那么不管如何咬牙切齿,最终意志力必然耗尽,然后被迫退回原来的状态,之前所有的消耗全部白费。
https://weibo.com/5339148412/PANa9oMNh?refer_flag=1001030103_
2025-07-20 00:23:39
昨天还在想着节约开支,今天就想着好想去香港看鬼灭,笑死。
2025-07-20 00:15:00
推荐系统真是,现在感觉完全坏大于好,培养我刷手机的习惯,有意思的东西太多,自控力太差,很耗时间,影响主线。好处是,你能看到新的信息,可能有些新的信息输入。但感觉还是要强制,物理隔离。
2025-07-20 00:13:16
洗完澡发现外面地面干了,靠,早知道出去散步两圈了,过两天要下大雨不好散步了。
2025-07-19 18:51:31
感觉周报成了每周必看,每条都是精选。
过早追求 ARR 的增长,和健身房,美发沙龙鼓励客户办年卡有点像,先透支再“还债”.
早期我倒是觉得可以先鼓励按次付费,按需付费,或者按功能付费。
了解清楚哪些是用户用钱投票出来的功能点,认同的价值和持续需要什么,实实在在的把产品基本功打扎实,再谈后面的打包,组合,和批发销售。
超级猩猩是个不错的例子!
@Roc_Yu3188
https://mp.weixin.qq.com/s/Mol4a-Ny8y-_5FIkWu6IrQ
2025-07-19 17:36:24
看到 claudecode 限流的新闻,想到最近 cursor 性能下降,还有限制中国 ip 使用 claude 的消息。
我之前买了 cursor 的年费,其实现在有点后悔,一整年都绑定了,不能换其他的。其实可能也是他们的一种营销手段,推销的时候拉满性能,让你觉得有多好用多好用。付了年费之后,后面十个月的性能,掌握权就在他们手上了。吸收一个经验,以后 AI 产品只能按月付费,不开年费。
另外限中国 ip 这件事,确实很无奈。当然可能有办法能用上。但希望国内的模型能发展起来,不知道追上最好的模型,难度会有多大,但感觉有办法能追上,一边观望,一边看看能有什么办法助力一下。如果是像 DeepSeek,Kimi K2 这种模型,能实现好应用的效果,就不怕应用厂商降性能了。垄断还是不得行,有实力相当的对手,竞争,才好,只是不知道这样的对手能不能出现。
另外英伟达恢复供应 H2 卡那件事,感觉是在阻止国内芯片进步,不怕封锁,就怕倾销,还是那个感觉,有实力相当的竞争对手,比较好,只是别人达到这样的领先水平,当然有其独到之处。
https://mp.weixin.qq.com/s/y3cr-rs5qtUP26W6oXz3Yw
2025-07-19 16:51:29
最近老是在想 UBI,UBI,做梦都梦到 UBI。[晕]
昨晚梦到这样一个场景,有一个区域的人,他们每个月都能无条件入账 5K RMB,会发生什么?
2025-07-19 03:52:28
对自己过去半年的操作不满意,浪费太多时间,不够专注。
世上可能大部分就是普通人吧。普通人能怎么过上还可以的生活。需要摸索。
不过先专注,把我的目标达成吧。需要有紧迫感。很难,很难。
2025-07-19 03:50:34
小娜的故事。
2025-07-19 03:43:11
日更公众号,要重新开始写日记。
https://mp.weixin.qq.com/s/fL32-k_3O1fR-f-bu-dmWg
https://mp.weixin.qq.com/s/BE1U11F6xx6-R2WfKhFH7Q
https://mp.weixin.qq.com/s/-GlsEYpvnbm-LJsSmOoR1Q
https://mp.weixin.qq.com/s/on0YjHaC753O1aY00_OTJg
https://mp.weixin.qq.com/s/bpDCGNLompZSC7wvh8IiMg
2025-07-19 00:53:34
贫富差距。
【小姐姐要报销路费让我去美国装机?-哔哩哔哩】 https://b23.tv/6yccCfM
2025-07-18 19:45:29
不要想了,做事吧。
2025-07-18 17:05:49
昆明夏天很凉快,只有20多度。
https://weibo.com/7742275547/PBCeIDooA
2025-07-18 15:14:34
太嘈杂了。我想做个 Wandering,自用,作为我和外界的接口,只是接收信息的接口,包含所有可能有用的内容。其他和朋友聊天,线下做事,保持不变。
Wandering,我和世界的接口。
2025-07-18 12:22:52
250718 今天又下了好大雨。好多雷声。忽然想,这些普通的日子是不是不会被记住。但是我很喜欢下雨天啊。
2025-07-17 17:35:59
开始时动力很足,心情很好,蓄势待发,拥有很多时间,有很多路标,向新技术借势。
目标非常光明,非常诱人,感觉非常好,注意力自由,时间自由,忠于自己,商业闭环。
在路途中间的我们,无尽的煎熬,尝试,碰壁,怀疑,再尝试。
让过程也放轻松些吧。多散步。简单的快乐。
2025-07-17 17:31:50
刚才在想写那个 100% 的理财经历。想了很多一些其他的。
写真实的自己。我很喜欢故事,想着未来有一天也要自己写故事,所以从养成写作习惯开始。不要管别人怎么样,只要关注自己,今天的自己比昨天的自己有进步,就好。让自己开心,做好自己要做的事就好,尽自己应尽的责任,玩自己游戏。关于表达,那些关于 infp,创作者表达,相关的文章可以再看一看。
简单生活,节俭开支,有一个交换,就是,赚更多钱获得更多的体验,与干更多的活花费更多精力注意力,之间的交换。我是比较想过更简单,但也有趣(我觉得有趣)的生活,生活开销更少,得到更多注意力自由的时间。在无人知晓那期够与多的播客里有相关的讨论。(但是如果八月份我要去香港看三片的话,目测需要-600,哈哈,这就有点尴尬了。)
自己喜欢什么内容,不希望别人只是发一个结果出来,把整个故事发出来,有东西能吸收的,个人的经历、思考。也不希望别人发太多门槛很高的东西,希望自己发些,简单、有趣、普通人也能做的事情。
2025-07-17 17:15:41
自然睡,自然醒。
2025-07-17 17:06:24
钱。
花钱太少,生活太淡,需要一些舒适和可能性(花钱开 GPT 会员)。花钱太多,生活太奢,不好被钱牵着走,无止尽的。
需要一个平衡点,想起以前初中写的作文,讲汤粉的,说老板做的汤粉味道,“一切都刚刚好”,就是那个平衡点。
另外我还好奇一个问题,现在是穷,才说要过简朴的生活,如果能赚到钱了,我会变得消费更高吗?
2025-07-17 17:01:29
赚到第 1 刀是 Goal1,后面 G2 是 10 刀,G3、G4、G5、G6、G7、G8、G8 应该就基本结束了,感觉很难到 G8,但不是不可能。
然后是根据月度收益,MRR(Monthly Recurring Revenue 月度经常性收益),分出对应目标,月入 1 刀,M1,M2,M3、M4、M5、M6。
然后按照储蓄,一个月生活费,Living expenses,目前一个月生活费是 3500-4000,整成 700-1000 刀,LE1 = 700 刀,LE6,LE12,LE36,LE60,LE120。
其中是一系列的小目标,A1,A2:第一个订阅,A3,A4 等等等等
最后再想兜底金。考虑各种可能情况。
希望八月底能完成 G1。
2025-07-17 16:17:21
记录一下 250717,78%,等到这只涨到 100% 的时候,我会写篇文记录一下。

2025-07-17 13:15:07
很长时间里,腾讯是在用投资做防御。之前是遏制阿里,现在可能要加上一个遏制头条。在信息流领域投了更下沉的趣头条,同时跟市场上的内容消费产品和社区社交产品都在接触,公司内部还重启微视希望能够像火山拖住快手一样拖住抖音。
去年包凡对话张一鸣,问到为什么头条在上半场可以跑出来时,张一鸣说,“当初各个公司都在围绕一些旧战场或过渡站场在竞争,没有往前看。现在看来,应用商店、PC、传统的搜索引擎业务等都是过渡战场,他们还是太迷恋旧的战场或者旧的事物。现在也是一样,他们倒回来跟头条竞争,可能会影响看新事情的注意力。”
当年三大门户觉得腾讯也很low,7年前百度市值中国第一的时候肯定没想过自己有一天会掉队,5年前的WE大会马化腾还说“巨人倒下时,身上还说暖的”。
美苏争霸注定是要结束的,世界要往多极化方向发展。
https://mp.weixin.qq.com/s/3oWeukzgqpy0RSWmaO8mzw
2025-07-17 04:04:50
这一两年干啥去了?
研究 AI,还有了解自己去了,嘿嘿。
玩别人的游戏,比不过别人,玩自己的游戏,就不会啦。
2025-07-17 03:45:20
离 UBI 实现,有什么间隔呢。
2025-07-16 22:34:25
以自我为中心
https://mp.weixin.qq.com/s/eO-PaCYyWmJDJlucIjTtBQ
2025-07-16 15:42:24
还是困了就睡,不困就不睡吧。跟着感觉来,没有困意但是要睡觉的感觉不舒服。
2025-07-16 04:50:05
人类很需要在别人的故事中,虚拟的故事中,一遍遍地模拟各种可能性,因为人类社会实在是太复杂了。我们对模拟的需求量很高。
2025-07-16 03:59:56
claude4 成本很高,下一代版本快出来吧,来个降低成本的新小但效果相同的模型。
2025-07-16 03:33:50
不带手机上床可能也是一个好方法。
2025-07-16 02:48:05
博客不要上谷歌搜索,涉及引用内容做好说明。
2025-07-16 02:19:48
收束念头,集中注意力。
想和别人聊天,会很有意思,但是会花心思。
要是谈恋爱,怎么平衡和对象共同经历生活、想法交流,与专注自己的探索,之间的平衡?
最近这段时间(到 25 年年底吧),都尽量减少花这些心思吧,收束念头。把注意力放在,思考怎么做个好产品,怎么认识需求世界,摸索现在 AI 具体的能力,摸索大家关注什么,需要什么。
很多东西,每一条都细化吧。
种树计划,专注种树。
这个是有价值的,挖掘需求,熟悉 AI,做出产品(网站),推广,让用户知道,并为之付费,跑通一个商业闭环。不容易,但是有价值。
离职一年了。思考一年以来的探索。有成效,但是不够,没生出成果。第一次冒出出海的念头已经半年了,还没赚到第一刀,属于是不够专注,狠狠反思,狠狠改正。
专注的判断方式。
下面要做的事,和种树有关吗?
无关,那就不做了。
和别人聊天有关吗?无关。(不过还是保持和家人朋友一定低频率的情感沟通)
看影视剧有关吗?有但关系不大。我发现有些需求,是跟着潮流趋势的,像 brat 那张专辑,现在流行的 grow a garden,要让每一次做的事,看的影视,都和了解需求,种树相关的需求,有关。
之前看的,故事的解剖、芙莉莲、人生分割术、大家车、海女、F1、KPL、死亡搁浅,和种树有关吗?直接关系好像没有太多,但是感觉是属于在塑造我的品味,发掘我的世界观的过程。我知道了故事对我很重要,从死亡搁浅那了解到了模因这个概念,其他属于不同领域的内容摸索,有些是观察 ip 的培养过程。
不过后面还是少吧,尽量直接相关,关联到月入千刀这个目标上来。
一些心态调整。
想到,和别人的不同,影响我和朋友交流的想法。别人上完班,拿到工资,其他时间就可以放松了,吃喝玩乐,聊天,沟通想法,就有一种工作完成了,拿到收入,做其他事很自然的感觉。
而我,还在探索,暂时没赚到钱,别人又在一年不断收入。像今天看到 bingni 说的,这种黑暗中摸索的煎熬,很难受。需要正反馈。需要信念。另外,今天还从咔叽哇那学到一个点,遇到拖延,遇到问题,拿出来剖析它,看看具体是什么问题导致的。每一次遇到问题,都不要怕,都是让自己变强的机会,每一次,都要比之前的自己进步一点点。
和自己说,跳出来,思考做自己的产品,跑通一个小的商业流程,这件事,是值得做的。不像在公司,做一个螺丝钉,完成一件大事其中的一部分,很多时候做很多不认同的事,无奈,混吃等死的感觉。自由职业,可以自由安排自己的时间,做任何事都是对自己负责,学的任何东西都是为自己而学,拿回了主体性,强烈需要完成一个商业闭环(发掘需求、做出产品、推广出单),太渴望了,太香了。出海很香,成本很低,AI 发展在初期,大把机会。
一些执行调整。
安排自己的时间这件事,还需要加强,强烈地控制自己的念头和行动,不拖延,不接触社交网络。想到,就去做,不给自己停顿的时间。
重新调整标准时间线。23-6 睡觉,6-11 种树,11-13 运动吃饭,13-17 种树,17-19 运动吃饭(隔天看消息、周日清一次群消息),19-22 种树,22-23 半小时散步、洗澡。减少自己做选择的次数。
2025-07-16 01:18:59
转运 mRNA
2025-07-15 21:18:26
什么时候看到好看的小姐姐不会有心动的感觉?
可能是谈恋爱了之后。除了心动,还应该更有自信,运动,练好身材,好好上站,赚了钱就有自信。
2025-07-15 17:14:15
摘录@阑夕
从公众号到短视频、直播,周期一轮轮的交替,由此构成的时代也是流动的。
英国作家道格拉斯·亚当斯的那句刻薄话经常被翻出来:
「任何在我出生时已经有的科技都是稀松平常的;任何在我15到35岁之间诞生的科技都是将会改变世界的革命性产物;任何在我35岁之后诞生的科技都是违反自然规律要遭天谴的。」
https://weibo.com/1560906700/PB6sab4CP?pagetype=profilefeed
2025-07-15 14:42:40
干啥啥不行,做白日梦第一名,想到了一些 2 人 UBI 计划。
2025-07-15 13:25:29
怎么解决拖延症?
深呼吸五下,然后做下一件事。
2025-07-15 13:01:26
八月份想去一趟香港了,想看 鬼灭无限城、一一、together。
2025-07-15 12:52:51
https://weibo.com/1876943407/PAYtDpISj?pagetype=homefeed
2025-07-15 12:34:26
很疑惑,有时候在想,UBI是不是永远不可能,但是感觉世上又有这么多钱在这,为什么UBI就不可能呢。
摘录
很多朋友对21亿美元可能没有多少概念。毕竟总是听什么富豪几百亿身家都听麻了。
实际上。
21亿美元,即使按照最基础的4%初始提款率,每年也有8400万美元,折合6亿人民币。3个人分,每人每年2亿,每个月1000多万人民币。
大概率这钱花不完,所以每年实际提款率不会到4%。
标普500历史上20年滚动含息年化收益率,最高17.16%,最低7.47%。
也就是说,只要买入标普500或者简单配置,除非发生大的变故,比如说突然被没收……那么,三个子女的后代极大概率世世代代都花不完这些钱,永无止境。
有时候是不是有点困惑,他们有钱人的钱已经花不完了,为什么还要拼命的抢更多。
https://weibo.com/7519797263/PBbZy8Oxx
2025-07-15 12:22:37
钟睒睒,娃哈哈,我与宗老二三事
https://chatgpt.com/share/6875d626-f818-8013-857a-2328ac8574e6
2025-07-15 12:16:15
想到刚刚那个 The Arc of the Practical Creator 实用创作者的弧线,这篇文章, https://moretothat.com/the-arc-of-the-practical-creator/ ,提到的三个阶段,想想现在自己在哪个阶段,感觉自己在第二阶段,然后在向第一阶段滑动,后面如果跨越了一定目标,就能走向第三阶段。
想想还是有意思的,你可能不缺上班的朋友可以给你分享上班的痛苦,但是你可能没有像我这样在起步、在探索、在满足和不满之间来回摆荡、在思考创作和了解自己喜好、还没有成果但是又好像有收获什么,这样一个处于奇怪阶段的奇怪朋友。
2025-07-15 11:48:13
看tk教主的微博看得停不下来。宝藏。
https://weibo.com/1401527553/PAMJAD8Sj
https://weibo.com/1401527553/PAWeOzC5Q?pagetype=profilefeed
随着认识的人一个个离去,我们的世界也变得越来越小。所以我们需要不断更新自己,扩大自己的世界。
把 TK 教主老师的历史微博浓缩成一个 AI 导师,通过对话获得了很多意想不到的回答,用来辅助做产品,理解场景非常妙。
https://weibo.com/5208790815/PzYIV48qR#comment
2025-07-15 10:44:14
纯银微博搜“彪哥”,看完相关微博,让人有想谈恋爱的感觉。
虽然谈恋爱很麻烦,也很难找到合适的人。但是还是想和有意思的人一起聊聊天,散散步。
before sunrise
https://weibo.com/1134424202/PANTH3OYg
2025-07-15 10:42:21
摘录
美团的七寸在点评
只要干死点评,很多优质的商家立马不和美团玩了,离开了优质的商家这个流量池,剩余那些只做外卖的低端劣质商家,支撑不起来美团的流量。养不起那么多外卖员。
当年,很多优质的商家没做,因为堂食都忙不过来,美团上的外卖主体主要是纯外卖店,平台当时给了不少补贴给那些大品牌,那些大品牌以为占了便宜,大家分分上外卖,到后来大家都离不开外卖平台,这里面点评的作用很大。
最早点评和美团打仗的时候,饿了么依托点评系统,美团根本拿饿了么没办法。
但自从点评美团合并之后,饿了么依托淘宝口碑,口碑不行,饿了么逐步被边缘化,百度外卖没有评价系统依托,逐步被淘汰。
优质的商家只在乎点评,所以不敢得罪美团。
有了优质的商家配合,美团是无敌的。
但是点评越来越难用
商家越来越讨厌点评
但是没办法
没有可替代的
……
https://weibo.com/2937067297/PzX3iuRxG
2025-07-15 10:29:13
摘录
下午看长安的荔枝电影版,优化荔枝保鲜方案与运输路线的时候,彪哥问我像不像产品工作。
我说,产品工作中的确有大量类似的场景,但 PM 的核心技能并不是「计算」,而是「感受,基于感受洞察,基于洞察构建」。 高阶 PM 发挥最大价值的环节是怎样收集和理解数据,而不是怎样使用这些数据。
https://weibo.com/1134424202/PANTH3OYg

2025-07-15 10:20:22
https://weibo.com/1719139713/PANuaa36c?pagetype=detail
2025-07-15 10:11:56
很烦的时候就需要很带感的音乐。
2025-07-15 10:10:25
看到别人的幸福生活会让我有种羡慕的感觉,然后是想消失的感觉。自由自在,无就挺好。
https://weibo.com/5364842905/PBb83ugMj
https://mp.weixin.qq.com/s/rQ5q-21MT54TIoQva8GXAA
2025-07-15 09:36:12
看到个评论:客户心里觉得买的是20的菜品,商家实际到手个位数,这点钱要买食材了、交房租、付人工,平台早晚喂用户吃💩。笑死。
最近在实践尽量少外卖,目标是无外卖。 涉及的东西很多,一条条理。
外卖,喝奶茶,喝杨枝甘露,还有和其他奇奇怪怪的,也会开心,但是甜,不利于减肥。慢慢现在会有一种喝白开水加冰更开心的感觉。
外卖的套餐、烧烤什么的,大多数重油重盐,吃了爽,但是负担很大,但是有时候你又想吃,而且外卖的东西不如堂食的。主要是懒,懒得出去吃,送上门,懒得做,备菜洗碗太耗时间。
感觉还是有一个逻辑在这吧,极低的价格,肯定会在质量有所欠缺。没有什么是特别优惠的,平台永远是想从你身上赚钱,给你创造消费的需求,就算一两次优惠,目标是在以后养成你的消费习惯,长期从你身上赚钱,利用你的欲望,懒的欲望、对糖的渴望。
想象中有一个平衡在这。吃到健康的食物,方便,舒服。也会偶尔吃让自己开心,没吃过的食物,体验。吃到好吃的东西,商家能得到合适的收益,平靓正,良性的生态。
关于好吃和方便,美食和体验,健康与营养均衡,这就可以延伸出很多很多的东西了。有天我可能会围绕这个主题wandering一下,想做的事情+1。
相关微博:
补贴大战是商家掏钱
https://weibo.com/6169408204/PB6eR6VVM#comment
经常看渔老板的微博。有时候会思考干净的食材,好吃的菜品,店的规模,吃饭的方便程度,地方特色,很多很多,都挺有意思的,迟早有一天我会去研究餐饮。(搜索关键词 日本 小店 ,就有很多可以看的东西。)
https://weibo.com/2937067297/Pt2mFxGm3?pagetype=profilefeed
https://weibo.com/2937067297/PB6s7xyvr?pagetype=profilefeed
https://weibo.com/2937067297/PykfT9mGH
(渔老板微博搜外卖,也会有很多发现。)
https://weibo.com/2937067297/PAUcr0ZP5
https://weibo.com/2937067297/PA6NkgpzM
https://weibo.com/2937067297/PzX3iuRxG
2025-07-15 09:16:07
旅行无法治愈心灵
https://moretothat.com/travel-is-no-cure-for-the-mind/
非常喜欢这篇文章。
Box of Daily Experience
大概意思就是要关注自己的日常生活,关注心灵吧。我也会有感觉,平静的内心,更有利于找到想做的事,喜欢的事,有利于很多东西。平常的生活就很好,平静下来,能感受到其中的美。和别人认真聊天也很有意思。静下心来探索某些东西也很有意思。
但问题是。无论你做什么来打破这个盒子,都不会奏效。你可以随意改变你的外部环境,但你将继续带着那个永远陪伴你的盒子旅行。
当我们痴迷于旅行时,我们专注于改变和调整外部环境,却忽视了我们始终携带的唯一不变之物:我们的心灵。
如果你的内心不安,那么你今天感受到的焦虑和不安在旅行中也必然会显现出来。通过新奇的体验,这种情况可以被延缓,但无论你身处何地,不安的心最终总会显露出来。
那种潜藏在你内心、因家中未解决问题而产生的不安感,无论你走到哪里都会伴随你。与家人的紧张关系、工作中的迷茫感、自我价值感低落、与伴侣的强烈紧张关系、潜伏的抑郁情绪——这些问题的答案并不在一张飞往遥远地方的单程机票上。
我们往往高估了新体验带来的快乐,同时低估了在现有体验中寻找意义的力量。虽然旅行是了解陌生文化和启发性生活方式的绝佳途径,但它并不能治愈内心的不满。
我们内心的状态远比场所本身更为重要。与其让旅行的渴望引导我们寻找意义,不如向内探寻,拥抱此刻唯一存在的事物。唯一真正存在于今天的东西。
如果感恩是我们用来突出盒子中固有美丽的工具,那么正念冥想等练习则使这些领悟真正成为我们日常观念的一部分。日常体验中嵌入的惯例之所以困难,其中一部分原因是它们往往凝结成一个庞大而单一的整体,我们称之为“生活”。而这个整体随着时间的推移可能会变得坚硬,形成一道无法穿透的屏障,阻止我们吸收那些有益的建议和顿悟。
冥想有助于软化这个团块的质地,通过去除我们内心核心中僵硬的自我和神经质的思维。剩下的就是清晰和开放,能够看到日常体验的盒子真实的样子:它是生活的反映,只要给予适当的关注和关怀,就能使其变得流畅。
但当我们真正对自己的人际关系产生好奇时,会发现我们与许多亲近的人之间的关系只是触及了表面。我发现这在我许多朋友中是一个反复出现的模式。只要在恰当的时刻提出一个问题,往往就能引出有趣的故事和观点,而这些之前对我来说都是隐藏的。
分享故事是我一次又一次与人们共同体验的巨大乐趣之一。每个人的内心背后总有一个有趣的故事,而倾听这些故事能拓宽我们自身的心灵健康。
2025-07-15 08:56:58
The Nothingness of Money 金钱的虚无性
https://moretothat.com/the-nothingness-of-money/
2025-07-15 08:52:43
owen推荐的文章真是想全篇收藏。
https://www.owenyoung.com/blog/journals/2025-06-14/
https://moretothat.com/the-arc-of-the-practical-creator/
只有当表达行为与个人真正的好奇心和兴趣相一致时,才能被视为具有创造性。
这就是务实创作者的成长阶段:第一阶段:优先考虑金钱,第二阶段:熬过创造瓶颈期,第三阶段:驾驭创意生涯
赞助创作者,up主,从以前的大财团转到粉丝、广告,这个逻辑,还挺好玩的。
文艺复兴时期诞生了一些人类历史上最伟大的艺术家:列奥纳多·达·芬奇、提香、米开朗基罗,名单还在继续。虽然他们的天赋和技艺无可否认,但同样重要的是,他们具备深入探索自己作品的精神能力。为了做到这一点,他们的注意力需要摆脱任何可能分散他们注意力的世俗负担,其中最大的一项就是金钱。
为了解决这个问题,采用了赞助模式。美第奇家族著名地支持了列奥纳多·达·芬奇,贡扎加家族支持了提香,诸如此类。这些赞助人给予这些杰出艺术家所需的专注和自由,使他们能够创作出最优秀的作品。
当我们今天谈论赞助模式时,我们想到的是那些允许粉丝直接支持他们喜爱的创作者的平台和服务。只要你有观众,就不需要依赖大型机构或富裕家族的帮助,这非常棒。
然而,实用型创作者并不会因此感到安慰。因为从定义上讲,当你刚开始时,是没有观众的。众包只有在一开始就有关心的人群时才有效,而这是一种你在起步阶段无法享有的奢侈。
第一阶段里,满足于简约的生活方式,是我想追求的东西。不要被消费世界带着走,找到属于我的满足感。
在第一阶段,耐心意味着接受这种权衡:你用大部分工作时间换取金钱,这为你赢得了将少数时间投入创作追求的自由。一位务实的创造者理解这种动态,并通过接受现实,将金钱视为换取这珍贵片刻时间的工具。因此,实用型创造者不会用日常工作薪资购买所有想要的东西,而是尽可能多地储蓄。他们明白今天省下的每一块钱,都代表着明天创作的自由。耐心意味着学会以简朴的方式生活,这样你才能积累银行账户余额,未来可兑换为自主权。好消息是,如果你能从创作中获得满足感,就更容易满足于极简的生活方式。
第二阶段,“我是个创业者。”,“不,你是失业了”。哈哈。这是个思想的转换,从打一份工,获得工资的及时反馈,到创立自己的事业,创造自己的作品。这中间有一个大平台期,怎么熬过去。
问题是:你能承受努力与结果之间多长时间的延迟?你如何判断沉默是未实现的好结果的迹象,还是实际上是你应该放弃的可靠信号?需要考虑两个,资源,还有多少存款;还有进步感,每一个阶段,必须对进展进行诚实的审视。即使外部认可度不高,你也必须用内心的判断来确定自己是否在进步。需要有些阶段性的正反馈。
Airbnb 首席执行官 Brian Chesky 的故事。
第二阶段里,当你将注意力转向个人兴趣时,社会没有立即重视的理由。社会只认可它已然了解和需要的事物。企业提供薪水是因为他们明确知晓对员工的预期,即便员工需要时间才能创造相应价值。但作为追随兴趣的创造者,你必须独自培育这份追求的价值,继而通过作品呈现来说服他人认可其价值。这意味着在付出努力与获得回报之间必然存在显著的时间延迟。这与我们习以为常的即时反馈模式完全相悖,因此我们往往在创作尚未获得足够关注时间之前,就过早放弃了创造性追求。
第三阶段就是,我感觉是把创意表达,和实用性结合起来,我的表达、对别人有用,别人会为之付费,让创意表达成为一个职业。
比较成功的例子,或者是极度顶峰,像小岛秀夫现在的状态,有名气,有资源,有想法,能自由实现自己的想法,这些目前就离我比较遥远了。但是小的闭环还是有机会达成。
但当你投身创造性事业时,所有节奏都由你掌控。你决定一天中最佳的创作时段,选择何时回复邮件,规划如何培养受众。这种完全自主的状态与传统职业形态大相径庭,因此它可能更像是一项严肃的爱好。
在这段旅程的最后阶段,你获得的伟大礼物不一定是金钱,而是自信。金钱是信任的替代品。所以,当你因创作工作获得报酬时,实际上是在告诉你:“嘿,我相信你独特的世界观能帮助我过上更好的生活。”
这就是为什么金钱是最终的外部认可形式。虽然任何一个普通的旁观者都能欣赏你的作品,但只有真正相信你的人才会将她辛苦赚来的资源投入其中。当你看到有许多人以这种方式相信你时,你就会被赋予力量,发挥出自己最好的状态。
清贫的满足感,在遇到所爱之人时,会发生变化。
https://moretothat.com/the-levers-that-money-cant-pull/
个人可以安于清贫,但若觉得未能满足所爱之人的需求,这种满足感便会逐渐消逝。例如,二十多岁的单身者过苦行僧生活易如反掌,但四十岁的三孩父亲却几乎不可能做到。因为后者的处境更沉重地压在良心上——当你只是自己决策的唯一受益者(或受害者)时,这种道德负担便无足轻重。
当你想到自己的孩子或年迈的父母时,给予的渴望往往比保留的欲望更强烈。无论你个人需求的门槛设在哪里,你很可能为他们设定了更高的标准。因此从金钱角度来看,你自身所需可以极其简朴,但为了妥善照顾他们所需拥有的却要多得多。
大部分时间里,我们的思维都处于金钱接收区。我们每天需要吃饭、有地方睡觉以保证健康,这些都离不开金钱。我们将大量时间投入工作,最终换取经济回报,从而获得注意力的自由。就我们如何度过大部分时日而言,金钱如同维持引擎运转的燃料,不可或缺。
人生意义必须在没有激励或金钱回报承诺的情况下才能被真正发现。它只能源于对激发你惊奇感(如孩童般的好奇心)或责任感(如为人父母的责任)的事物进行诚实审视,继而将注意力倾注于这些值得全力以赴的事业上。
源于目标感的自我价值不受金钱束缚,因此每当你因自身所有而感到气馁时,请牢记这一点。金钱在此根本无足轻重,而明白这一点将让你受益无穷。
爱是最重要的东西,却常被视作陈腐的情感而遭忽视。在许多人心中,怀疑主义标志着智慧,而爱则意味着天真。毕竟,通过敲响人类问题的警钟才能赢得尊重,而非将爱指认为解决之道。
你可以为孩子支付优质教育,给他们买大房子,开立丰厚的经纪账户,但若他们感受不到你的陪伴,这一切都毫无意义。金钱虽能为所爱之人打开机遇之门,但若你不与他们携手同行,这些敞开的门便形同虚设。爱是通过持续的陪伴、肯定的言语和亲昵的举动来传递的。任何试图用金钱替代这三者的行为,终将遭到拒绝,甚至成为怨恨的根源。

2025-07-15 08:09:21
「沉浸式翻译」开发者_Owen_都装了啥?
https://sspai.com/prime/story/zhuanglesha-240131
owen提到关于写作和开源。
“这件事也给了我另⼀个层⾯的启发:仅靠阅读⽂章和评论,会对很多事情⼀知半解。真正的学习只会发⽣ 在试图表达⾃⼰的理解时;写作的过程会揭示我们的知识盲点。尽管我在之前也会经常关注开源领域的各 种争议,但是当争议发⽣在⾃⼰身上时,才发现⾃⼰对各种开源协议的区别、开源的历史、贡献者协议是 什么等问题都很⽆知。 经过这个争议之后,我才算是真正了解了各种开源协议,也重新领会到开源对所有⼈的重要意义。现在的 我是在了解的基础上真诚地认同开源⽂化。”
这个开源的争议,还是第一次看到。
https://www.owenyoung.com/blog/fake-open-source/
另外这个争议,感觉V站上的人戾气太重了,不过可能是人多的地方就会这样吧。不过提出一些质疑,也好,有些东西需要正确的方式,像尊重开源和尊重版权。我其实需要思考我的博客和wandering有多少会侵犯别人版权的东西,需要想清楚。
外链跳转,免责作用。
https://x.com/OwenYoungZh/status/1771750699484774498
2025-07-15 07:04:59
“好的产品为用户争取最大程度的自由。”
https://www.owenyoung.com/thoughts/
2025-07-15 06:59:05
笑死,吃真是一门学问
每次看到探店博主/游客说北京不是美食荒漠我都真想冲到屏幕跟他对战。要么是那犄角旮旯五环开外的,要么是胡同小巷子藏到百花深处的,要么是排队排的都要饿低血糖了的,要么人均小一千一盘西红柿卖一百多的餐厅,或者就是说日料烧鸟西餐意大利餐厅各国饮食,然后得出结论北京有好吃的北京不是荒漠。废话,北京都快赶上一个省大了再挑不出几个好吃的店这压根不符合物理规律。美食荒漠说的是美食密度低懂不懂懂不懂!好吃的这些谁能中午上班当午饭吃啊谁能天天开车跑到三十公里外吃啊!谁舍得顿顿人均好几百地吃啊!大部分时候就是只能吃麦当劳肯德基达美乐袁记水饺米村拌饭曾三鲜必胜客嘉和一品这些预制玩意儿懂不懂懂不懂!再稍微正规点就是费大厨潇湘阁海底捞锦府盐帮这些商场玩意儿!不好吃不好吃都不好吃没有锅气也不热乎啊啊啊!非要说还行的我只能挑出来魏家凉皮西粉堂玛嘉烈和西贝!谁再说北京好吃我真的要揍谁! 我现在自己冻预制菜然后再解冻煮粉煮面都比北京点的好几十的外卖好吃,北京就是难吃难吃难吃难吃!说北京好吃的都是因为有钱有闲天天啥也不干专琢磨吃!
https://weibo.com/2693834283/PB7MUeopn
还好我现在搞简单的水煮菜饭吃很快。
不想吃饭,做饭真的好耽误时间。
https://weibo.com/2693834283/Pw5y1l5IM

2025-07-15 05:45:55
分子会趋于稳定,直到环境发生大变化,分子也会发生改变。
其实生活中好像也是类似的,以前那种安稳上班的生活,可能已经不适合了。找到喜欢和助人之间的交点。做自己喜欢的事,同时满足别人的需求,找到自己的一份小事业,种树。其实也是环境变了吧,上升渠道变难,工作变得更狗屁,人的内心更向往自由,和不做不符合自己意愿的事。
2025-07-14 18:10:41
摘录
https://mp.weixin.qq.com/s/JonCFa2mj-qUomNUlXZPhQ
有没有一种可能,所谓工作只是19世纪到21世纪这200来年极端低下生产力与极端高级生产力之间人们混口饭吃的过渡形态,而我们不幸或幸运的活在工作即将消失的历史时期。
科学家和资本家再努把力,全民基础算力和未来起点收入快点来吧,普通人不用装模做样的上班了,大公司也可以放开手脚全面拥抱 AI 和机器人。
说实话,我打心底也有点期待 UBI (全民基本工资)实现的那天,那我就整块地,或者去海边,爱干点儿啥干点啥,也挺好。
做梦吧资本主义提供普通人 UBI
UBI 成立的前提就是 AI 把大部分普通人从工作岗位上淘汰了
没啥不可能的,工业革命前,种了一辈子地,看天作息的农民也没想到自己会进厂子三班倒啊
2025-07-14 14:27:13
疲惫。断网一下吧。